Logo
Welcome
Login  Sign up
Home Solutions

How can we help you today?

New support ticket
Check ticket status
Solution home Workflow Resources Flowcharts

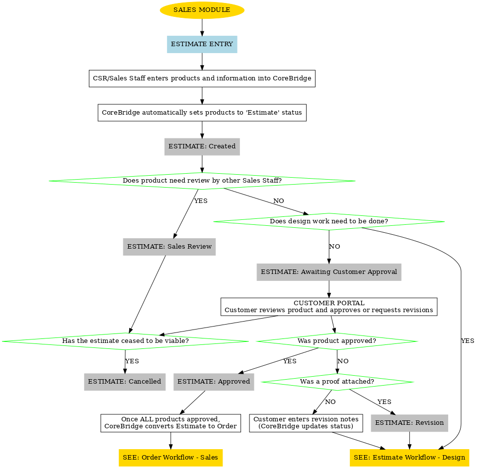
Estimate Workflow - Sales







estimate_workflow_updated (1).png
estimate_wor...
(99.7 KB)

Did you find it helpful? Yes No

Send feedback
Sorry we couldn't be helpful. Help us improve this article with your feedback.

Related Articles

    Home Solutions
    Article views count