Logo
Welcome
Login  Sign up
Home Solutions

How can we help you today?

New support ticket
Check ticket status
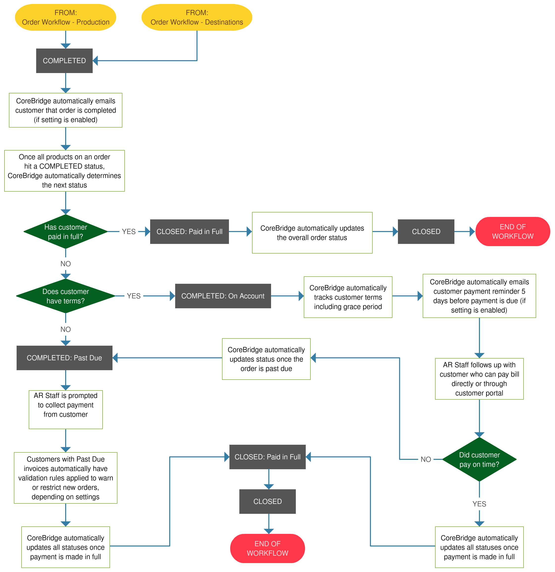
Solution home Workflow Resources Flowcharts

Order Workflow - Completed



svg
Order Workfl...
(169 KB)

Did you find it helpful? Yes No

Send feedback
Sorry we couldn't be helpful. Help us improve this article with your feedback.

Related Articles

    Home Solutions
    Article views count