The following steps outline how an Estimate moves through the Sales Module in CoreBridge, from entry to approval or cancellation.
Table of Contents
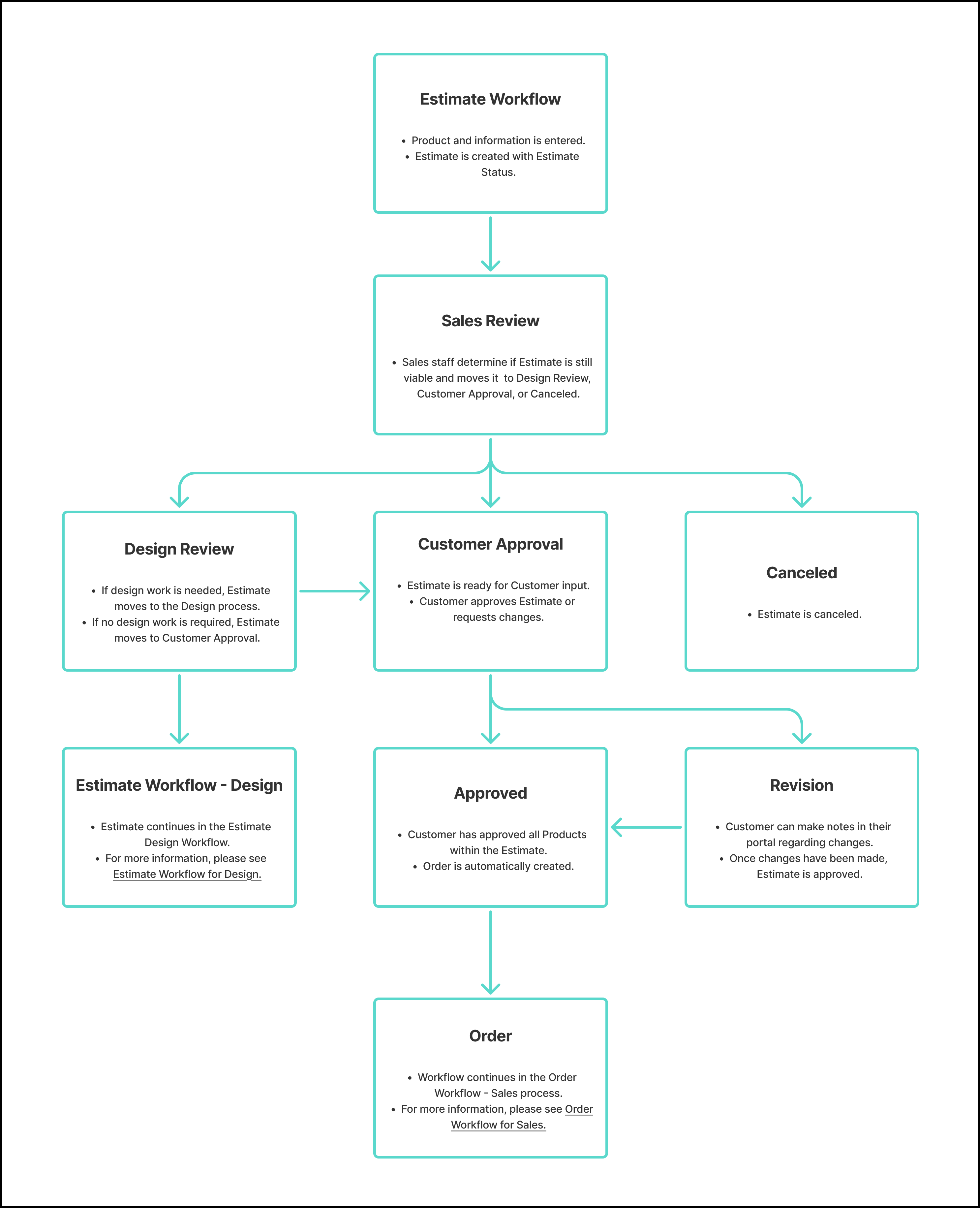
Estimate Workflow
Estimate Entry
A CSR or Sales Staff member enters products and information into CoreBridge.
CoreBridge automatically sets the products to Estimate status.
At this point, the Estimate is created.
Sales Review
If the product requires review by other Sales Staff, the Estimate moves to Sales Review status.
During review, staff determine whether the Estimate is still viable.
If no longer viable, the Estimate is Cancelled.
If viable, the process continues.
Design Review (if required)
If design work is needed, the Estimate follows the Estimate Workflow – Design process.
If no design work is needed, the Estimate moves forward to Customer Approval.
Customer Approval
When ready for Customer input, the Estimate moves to Awaiting Customer Approval.
The Customer accesses the Customer Portal, where they review the Estimate and either approve it or request revisions.
Customer Decision
If the Customer approves the Estimate:
The Estimate is updated to Approved.
If the Customer does not approve:
If a proof was attached, the Estimate moves to Revision status.
If no proof was attached, the customer enters revision notes and CoreBridge updates the status.
Conversion to Order
Once all products within the Estimate are approved, CoreBridge automatically converts the Estimate into an Order.
From here, the workflow continues in the Order Workflow – Sales process.
