The Completed workflow manages how Orders are finalized after production or destination steps are complete. It ensures Payment Status is tracked and the Order is closed properly.
From Production or Destinations
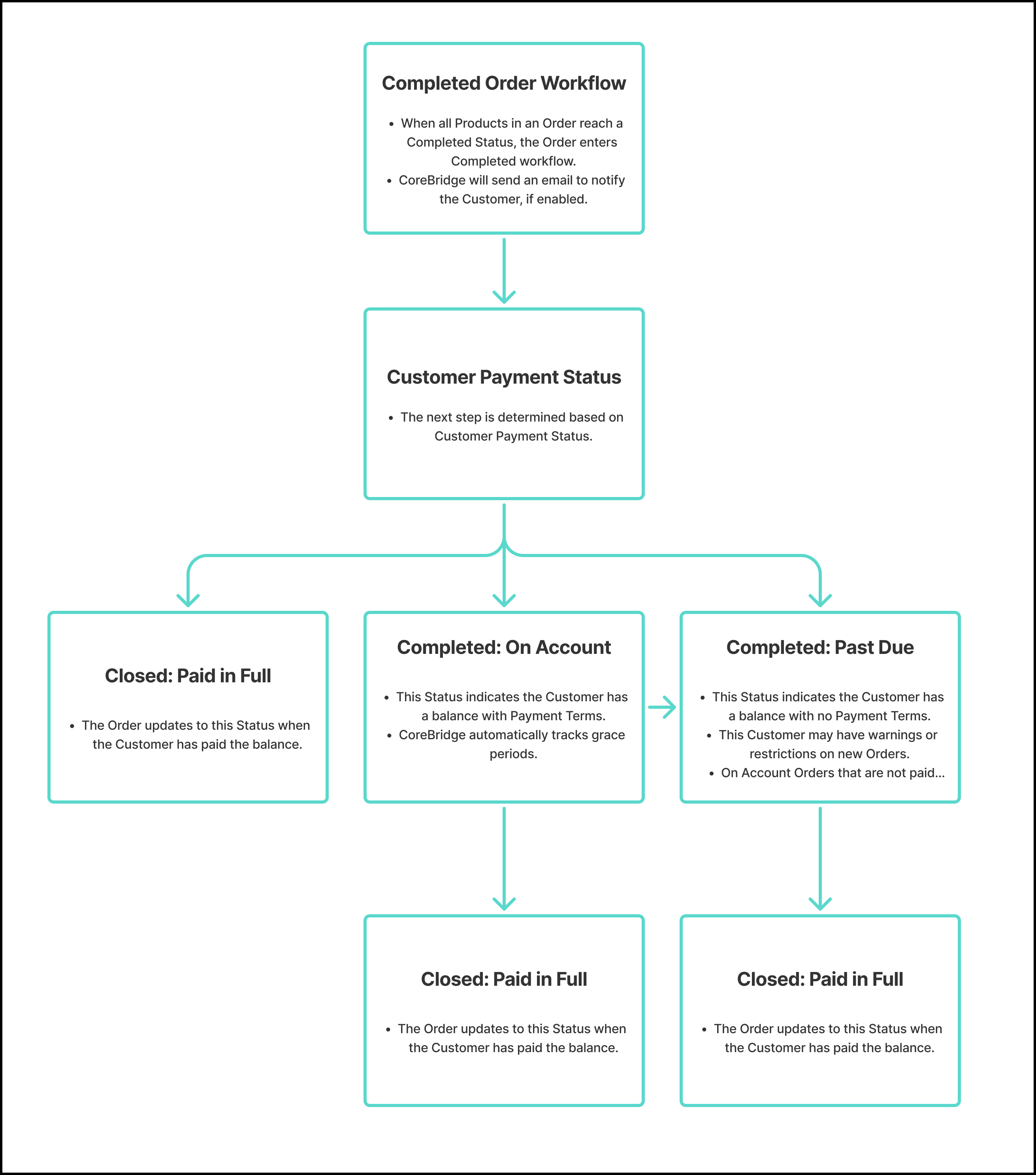
When all Products in an Order reach a Completed Status, the Order enters the Completed workflow.
If enabled, CoreBridge can automatically send an email to notify the Customer that the Order is complete.
Payment Status Check
CoreBridge determines the next step based on Customer Payment Status:
If the customer has payment terms → Order becomes Completed: On Account.
If the customer has not paid and has no terms → Order moves to Completed: Past Due.
If the customer has paid in full → Order closes as Closed: Paid in Full.
Completed: On Account Orders
For Customers with terms:
CoreBridge automatically tracks the account, including grace periods.
When the Customer pays in full, the Order is updated to Closed: Paid in Full.
Orders not paid by the due date move to Completed: Past Due.
Completed: Past Due Orders
For Orders that become Past Due:
CoreBridge automatically updates the Status.
AR staff are prompted to follow up with the Customer.
Past Due invoices may have validation rules applied that restrict or warn against placing new Orders.
Once Payment is collected in full, the Order updates to Closed: Paid in Full.
Closed: Paid in Full Orders
Once an Order reaches Closed: Paid in Full, CoreBridge automatically updates all Statuses.
The Order is marked as Closed, ending the workflow.
End of Workflow
