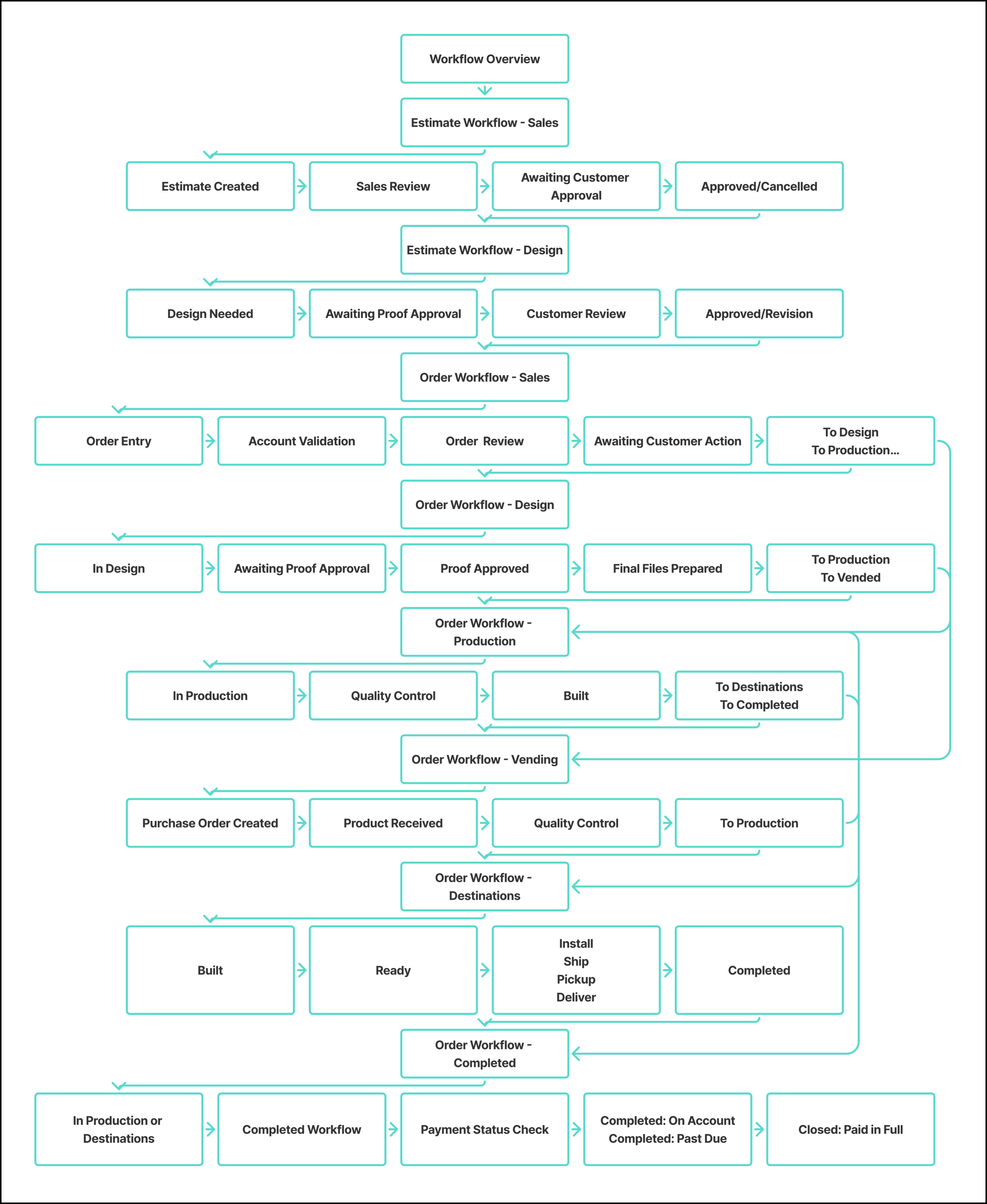
This article provides a complete overview of how Products and Orders move through CoreBridge, from the initial Estimate to final Completion. Each stage contains links to its own workflow article for detailed steps.

Estimate Workflow - Sales
Covers how an Estimate is created, reviewed, and either approved or cancelled. For more information, please see Estimate Workflow for Sales.
- Estimate Created → Sales Review → Awaiting Customer Approval → Approved / Cancelled
Estimate Workflow - Design
Details how Estimates move through design stages, including revisions and approvals. For more information, please see Estimate Workflow for Design.
- Design Needed → Awaiting Proof Approval → Customer Review → Approved / Revision
Order Workflow - Sales
Outlines how new Orders are entered, reviewed, and prepared for production, design, or vending. For more information, please see Order Workflow for Sales.
- Order Entry → Account Validation Review →Order Review → Awaiting Customer Action → To Design / To Production / To Vended
Order Workflow - Design
Explains the proofing process, design revisions, approvals, and preparation for production. For more information, please see Order Workflow for Design.
- In Design → Awaiting Proof Approval → Proof Approved → Final Files Prepared → To Production or Vended
Order Workflow - Production
Describes how products are manufactured, reviewed in Quality Control, and finalized for installation, delivery, shipping, or pickup. For more information, please see Order Workflow for Production.
- In Production → Quality Control → Built → Destinations / BUILT Status
Order Workflow - Vending
Covers how vended products are managed through purchase orders, arrival, and Quality Control. For more information, please see Order Workflow for Vended.
- Purchase Order Created → Product Received → Quality Control → To Production
Order Workflow - Destinations
Focuses on orders that require delivery, shipping, pickup, or installation, and how destination statuses are tracked. For more information, please see Order Workflow for Destinations.
- Built → Ready → Staff Action (Install / Ship / Pickup / Deliver) → Completed
Order Workflow - Completed
Manages how Orders are finalized after all Products are marked Completed. For more information, please see Order Workflow for Completed.
- In Production or Destinations → Completed Workflow → Payment Status Check → Completed: On Account / Completed: Past Due → Closed: Paid in Full